供稿丨教务处 文字丨郭娇 郝思思 图片丨郝思思 审校丨马东俊
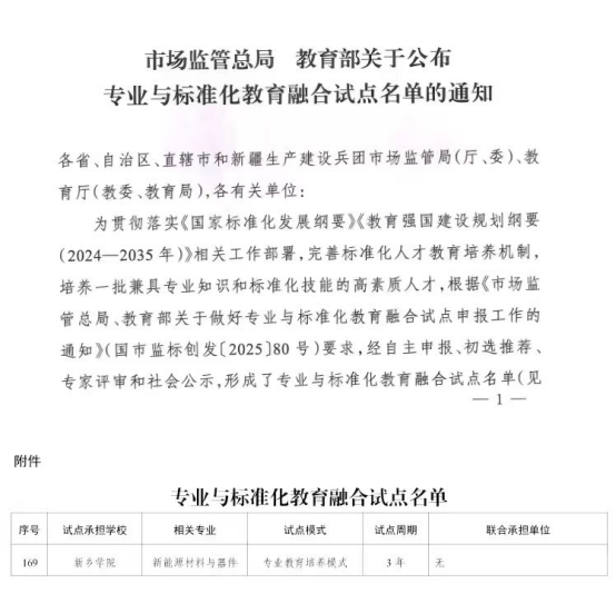
近日,国家市场监督管理总局、教育部联合下发《关于公布专业与标准化教育融合试点名单的通知》(国市监标创发〔2026〕48号),我校新能源材料与器件专业成功入选。此次入选是学校深化产教融合、推进专业内涵建设、赋能区域产业高质量发展的重要成果,也是对学校专业建设水平与人才培养质量的高度认可。
本次试点在河南省市场监督管理局指导和支持下,以我校新能源材料与器件专业为基础申报,采用专业教育融合培养模式,建设周期为3年。作为服务区域产业发展的重要力量,永利yl23411集团官网紧密对接河南省先进材料、新型能源等重点产业布局,精准契合新乡市打造“中国电池之都”、培育新能源电池及储能产业千亿集群的发展战略,助力新乡国家级碳达峰试点城市建设与绿色低碳转型。依托化学与材料工程学院的专业积淀,学校新能源材料与器件专业拥有省内唯一电动汽车锂电池微缩校内实训平台、碳材料中试基地校内实训平台,构建了完善的实践教学体系,核心课程涵盖锂离子电池技术、储能材料与制备技术等产业核心领域,精准匹配行业发展需求。学校着力打造特色鲜明的新能源材料类专业集群,积极构建“专业+头部企业+科研机构”共建模式,推进“产学研用”深度融合,为区域新能源产业集群高质量发展提供有力支撑。
试点建设期间,学校将进一步加深与河南科隆新能源、新乡天力锂能等行业龙头企业的战略合作,紧扣新能源材料与储能领域产业标准及企业真实生产需求,将标准化知识系统融入人才培养全过程,落实专业教育融合培养模式要求。以“技术+标准”双轮驱动,着力培养既具备扎实的新能源材料与器件专业知识,又掌握系统标准化技能的复合型人才,破解行业标准化人才供给短板,持续强化专业与产业的协同联动,为新乡乃至河南省新能源产业高质量发展、先进制造业强省建设注入新动能,助力区域抢占新型能源产业新赛道、塑造发展新优势。
